Program of Cultural Interventions as Korean Unification Process
Engagement of the Cultural Differences Between North Korean Refugee Students and South Korean students in Seoul
thesis project
Thesis Paper
About Me
Contact
CV
Program of Cultural Interventions as Korean Unification Process
Engagement of the Cultural Differences Between North Korean Refugee Students and South Korean students in Seoul
thesis project
Thesis Paper
About Me
Contact
CV
Wi-Fi(ve) Booth
Wi-Fi(ve) Booth
is a video chat booth for North Korean refugee students and South Korean students.
All
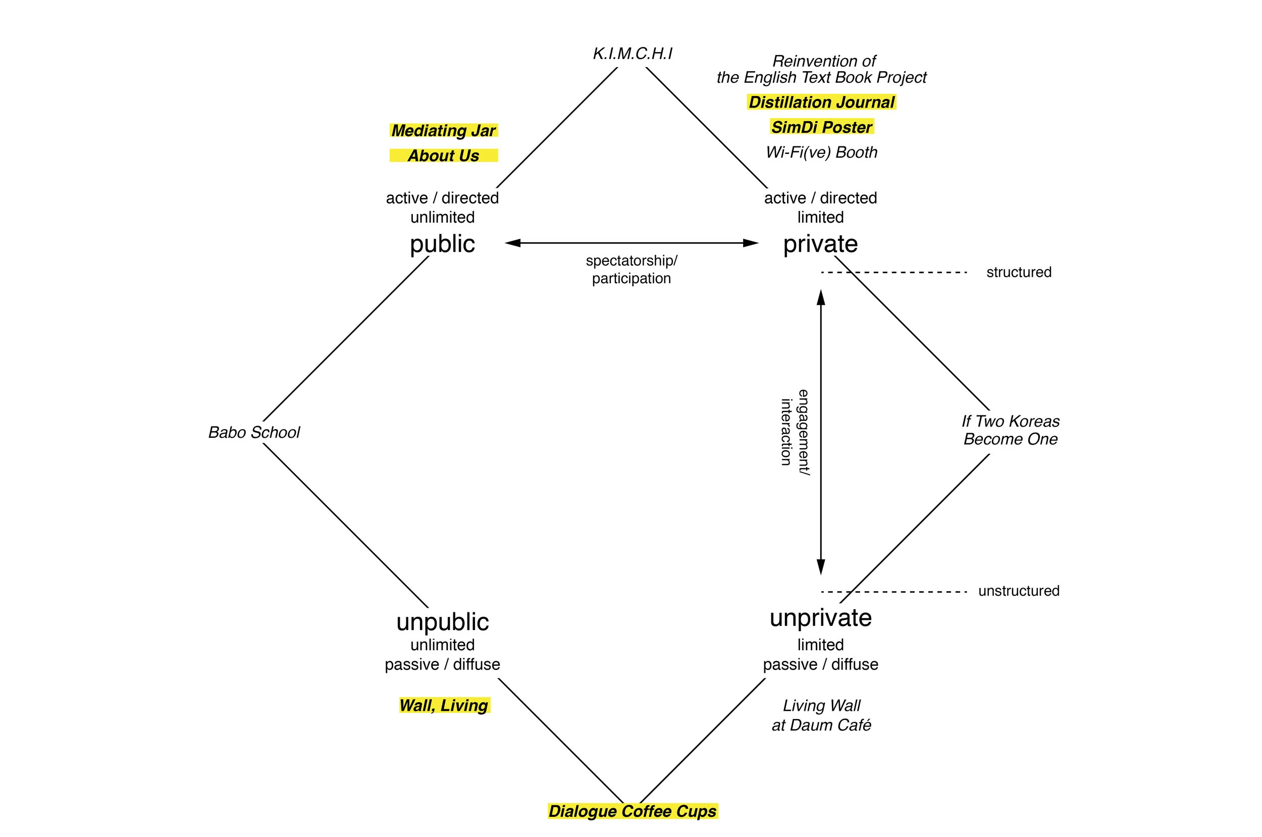
Mediating Jar
Distillation Journal
SimDi Poster
Babo School
Reinvention of the English Textbook Project
Wi-Fi(ve) Booth
If Two Koreas Become One
K.I.M.C.H.I (Knowing, Instructing, Meditating, Cooking, Helping and Inviting)
Mediating Jar
Distillation Journal
SimDi Poster
Babo School
Reinvention of the English Textbook Project
Wi-Fi(ve) Booth
If Two Koreas Become One
K.I.M.C.H.I (Knowing, Instructing, Meditating, Cooking, Helping and Inviting)